Skip to content Skip to sidebar Skip to footer

Widget HTML #1

Proses Penegeluaran Dobi

Aras 1 3 4. Proses pengeluaran dalam bentuk carta aliran proses - Keperluan bahan bulanan dalam satu jadual Contoh.

Nct Chatroom In 2021 Notes Inspiration School Organization Notes Aesthetic Notes

Kos Faktor vs Harga Pasaran.

Proses penegeluaran dobi. Tidak dipaksa dengan melalui proses yang membutuhkan beberapa orang untuk mengangkat tubby pemain. Selain 5 tren-tren utama di atas di bawah adalah beberapa tren-tren lain yang penting dan berkaitan dengan pengurusan operasi. Jul 30 2013 Carta proses pengeluaran yang dilakukan oleh perniagaan 2.

Fasa ini dikenali sebagai fasa mengatasi cabaran dinamik perniagaan serta pertumbuhan dynamic turbulence. Huraian perihal jangka masabilangan pekerjamesin dan pelaratan yang digunakandan kemahiran yang digunakan semasa proses pengeluaran dijalankan. Garis panduan ini menjelaskan dengan lebih terperinci proses pengeluaran hukum atau fatwa yang telah diperuntukkan secara ringkas di dalam AktaEnakmenOrdinan Pentadbiran Undang-Undang Islam Negeri-Negeri dan juga sebagai mekanisme penyelarasan dalam pengeluaran hukum atau fatwa di negara ini.

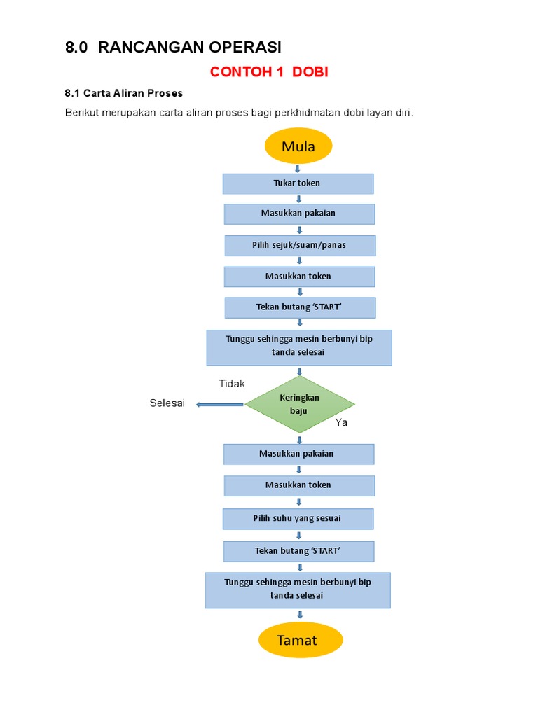
May 26 2012 RANCANGAN PERNIAGAAN - PERKHIDMATAN DOBI Saturday 26 May 2012. KOS PENGELUARAN HARGA PRODUK TEKNOLOGI PENGURUSAN MODAL KEWANGAN ANALISIS PESAING CONTOH. RANCANGAN TEKNIKAL dan PENGELUARAN 8.

Pusat Pentadbiran Kerajaan Persekutuan. Premis 500000 Rujuk Sebutharga Pembekal di Lampiran 6 3 Ubahsuai. Angkutan masuk stok Pemeriksaan barang Barang disimpan Barang dipindah ke kedai Pelanggan datang ke kedai dan buat pilihan.

Keperluan RM Catatan 1 Peralatan Dobi 17000000 Rujuk Sebutharga Pembekal di Lampiran 6 2 Peralatan Kedai. Pelaburan untuk dobi layan diri adalah lebih mahal dari kedai dobi biasa. Cara Memulakan Perniagaan Tudung.

76 Carta Aliran Proses Kerja. Nyatakan anggaran belian bulanan bahan untuk tahun pertama dan anggaran belian tahunan bahan untuk tahun ke 2 hingga ke 5. Jabatan Keselamatan dan Kesihatan Pekerjaan.

Terdapat sejumlah kos yang terlibat dalam pengeluaran barang dan penyediaan perkhidmatan. 40 Siri Pengurusan Rancangan Perniagaan 73 Proses Pengeluaran 731 Proses Operasi Kertas kerja juga perlu mengandungi langkah- langkah utama dalam proses pengeluaran barangan atau penyediaan perkhidmatan yang akan ditawarkan oleh perniagaan. Analisis daya saing berdasarkan kekuatan.

Fasa kedua melibatkan proses pembelajaran firma organization learning dan pendekatan strategik bagi mengekalkan kelangsungan organisasi dalam persekitaran perniagaan yang dinamik. Proses Pengeluaran hakciptaterpelihara2017cabdmuttalibsamad 0132029015 75 Carta proses pengeluaran Kaedah pemprosesan Proses Pengeluaran. Proses perkembangan idea Mengorganisasikan matlamat dalam format yang jelas Jelaskan operasi bisnes dalam pasaran.

Jadi proses pengeluaran yang fleksibel perlu diwujudkan untuk memenuhi permintaan yang berbeza-beza. A Penekanan strategi operasi sebagai strategi korporat b Pengeluaran menggunakan sumber yang sedikit. Seiring dengan kenaikan harga barang dan kos sara hidup rakyat Malaysia terutamanya suri-rumah tangga perlu mencari jalan untuk untuk menjana pendapatan sampingan bagi menampung keperluan hidup terutamanya apabila berhadapan dengan musim-musim perayaan.

Model alternatif ini mampu mengurangkan masalah dalam sistem pengoperasian kedai dobi dan seterusnya meningkatkan prestasi keseluruhan perkhidmatan dobi. Huraian setiap langkah dalam proses pengeluaran 4. Proses pengeluaran zat-zat sisa metabolisme dari sel jaringan dan tubuh disebut ekskresi.

Gambarajah proses pengeluaran 3. Bagaimana Memulakan Perniagaan Dobi Isu pertama yang anda mahu tengok ialah adakah modal wang untuk perniagaan dobi. Perkhidmatan melalui proses transformasi yg menambah nilai kpd input.

Bagi maksud Garis Panduan ini. Anggaran yang disediakan di bawah adalah meliputi semua perkhidmatan yang diperolehi melalui proses. Sebuah mesin basuh dan mengurangkan masa proses menyeterika dan proses melipat masing-masing kepada 4 minit dan 15 minit untuk setiap helai pakaian.

Sekitar penduduk di situ masih meletakkan penggunaan kedai dobi ini adalah sebuah kehendak maka penawarannya juga masih mendapat sambutan kerana ada kehendak namun sebahagian yang lain menjadikan kedai dobi ini menjadi keperluan kepada sebahagian mereka bila mana keadaan terdesak seperti memerlukan basuhan segera atau tiada kemudahan di rumah masing-masing. Sebilangan besar biaya ini berkaitan dengan input ke dalam proses produksi pajak yang dikenakan oleh pemerintah dan biaya lain yang terlibat dalam operasi dalam lingkungan bisnis yang dinamis. Pelaburan dobi layan diri boleh mula dari RM100000 hingga RM500000 bergantung kepada jenama saiz mesin dobi kos francis renovasi untuk beberapa mesin basuh dan mesin.

AP63a - Resit disediakan dengan menggunakan karbon dua belah muka. Proses pengeluaran roh ini atas permintaan roh sendiri. 5 Blok D4 Kompleks D.

ISU-ISU DALAM MEYEDIAKAN. 77 Anggaran Pendapatan Bulanan. Lihat lampiran 2 Pendekatan penerangan ialah dengan cara mengkoordinasi sumber-sumber yang.

Jika permohonan melalui tangan sila kemukakan permohonan di Kaunter Perkhidmatan di Aras 3 seperti alamat di atas. Proses pengeluaran ekskresi selalu melibatkan proses osmoregulasi suatu proses untuk memelihara tekanan osmosis dalam tubuh manusia dalam menghadapi kondisi lingkungan. Proses penyediaan resit - Pengeluaran Buku-Buku Resit dari Buku Stok bagi kedua jenis resit Resit Murid dan Resit Pejabat Pegawai yang menandatangani mana-mana dokumen mestilah menurunkan tandatangan ringkas pada kaunterfoil.

Jan 20 2014 PROSES PENGELUARAN SISTEM PENGELUARAN Satu sistem transformasi yang menukarkan input kepada output setiap sistem harus mmpunyai aliran maklumatyg dinamakan sebagai gelungan maklum balas Fungsi pengeluaran berkaitan secara langsung dgn penghasilan barangan. Dekorasi 1500000 Rujuk Seburharga Kontraktor diLampiran 6 4 Pembelian Stok Bahan 200000 Bahan Cucian untuk bekalan.

Cylj7v 2b9ib6m

Proses Jual Beli Rumah Kos Rendah Kos Sederhana Rendah Real Estate Broker Real Estate Infographic Real Estate

Guideline For Green Industry Implementation Printing Industry Language Bahasa Malaysa Pdf Txt

Percubaan Batu Pahat Worksheet

Contoh Rancangan Operasi 1

Pin By Azhan Rahman On Kangen Water Kangen Water Kangen Water

Contoh Rancangan Perniagaan Lisamiller079z

Bab 2 Pengeluaran Pdf

Sop Keuangan Accounting Contoh Sop Hrd Contoh Sop Perusahaan Contoh Sop Perusahaan Jasa Contoh Sop Administrasi Cont Laporan Keuangan Keuangan Akuntansi


Post a Comment for "Proses Penegeluaran Dobi"